Evaluating scheduling software options is a crucial step for businesses and content creators aiming to streamline operations, sell faster, and enhance customer satisfaction. While Chili Piper is a popular choice for its robust scheduling capabilities, it may not be the ideal fit for every organization due to budget constraints, specific feature requirements, or user preferences. Identifying suitable alternatives can help align tools with business goals, improve efficiency, and boost user experience.
For example, Dashly uses AI to automate 90% of the appointment booking process, maximizing sales potential by categorizing leads and engaging website visitors through automation. This reduces the workload on sales teams while increasing high-quality lead conversion rates. Similarly, Cal.com offers a basic plan at no cost, making it an attractive option for individuals and small businesses. By exploring these alternatives, businesses and content creators can find the right scheduling solution that meets their unique needs, ensuring a more productive and streamlined workflow.
Why Look for Alternatives to Chili Piper?
Chili Piper is well-known for its appointment management abilities, but it might not be the ideal match for every organization. Budget limitations, specific feature needs, or usability preferences often lead users to explore other options. Assessing options can assist in aligning resources with organizational objectives, boost operational effectiveness, and increase user satisfaction.
For example, tools such as Cal.com, which provides a basic plan at $0 per month, serve both individuals and small enterprises, offering essential planning features without costing too much. Small Business Trends highlights that appointment scheduling software can significantly streamline operations for small enterprises by automating bookings and minimizing errors. This enables owners to concentrate more on their primary activities instead of administrative tasks.
Additionally, products like monday.com provide well-rounded solutions that are economical and rich in features, making them ideal for small enterprises aiming to enhance efficiency. With various options available, finding the right instrument can feel overwhelming. However, understanding the unique requirements of your organization and comparing different solutions can lead to better decision-making and ultimately, a more productive workflow.
Top Chili Piper Alternatives
Investigating options to Chili Piper uncovers a variety of robust scheduling tools designed for various organizational requirements. One notable addition is Dashly, which stands out for its AI-based automation and advanced lead routing capabilities. Dashly ensures that businesses can maximize high-quality lead conversion without manual intervention by automating lead categorization, scheduling, and engagement. With high open email rates of 50-60% and precise forecasting accuracy, Dashly provides a strategic advantage for SMBs and mid-market companies.
Another Cal.com, renowned for its open-source, extensible, and developer-friendly platform. Unlike the majority of closed schedulers, Cal.com provides transparency and flexibility, making it an excellent option for organizations seeking a customizable solution.
Acuity Scheduling also stands out, particularly for its robust integration capabilities and user-friendly interface, which streamline the booking process. Both platforms provide tiered pricing models, serving small companies and larger enterprises alike. Cal.com's basic plan, starting at $0 per month, provides essential time management features accessible to individual users and small businesses, while Acuity Scheduling offers various plans to fit different organizational needs.
The advantages of utilizing these planning resources are substantial. They streamline the booking process, conserving time and minimizing mistakes, while 24/7 availability enables clients to schedule appointments at their convenience, improving satisfaction. Automated reminders help decrease no-shows, potentially increasing revenue. Additionally, these resources consolidate client details and appointment records, facilitating improved client relationship management.
In summary, examining these options can assist organizations in locating a time management solution that aligns perfectly with their operational requirements, ensuring efficiency and enhanced customer experience.
Calendly: A Budget-Friendly Alternative
Calendly offers an intuitive booking experience by simplifying appointment arrangements. It offers customizable availability settings, seamless integration with popular calendar apps, and a user-friendly interface. This makes Calendly a viable option for individuals and small businesses seeking a cost-effective solution. Its capacity to optimize workflows, lessen administrative burdens, and remove timing conflicts guarantees smooth and efficient operations. For those who need a straightforward yet powerful planning tool, Calendly stands out as a reliable choice.
Dashly: AI-Powered Lead Engagement & Scheduling
Dashly is an AI-driven scheduling and lead management platform that transforms how SMB and mid-market companies manage their inbound traffic. By automating 90% of the appointment booking process, Dashly significantly increases lead conversion rates and sales efficiency. It uses a quiz-based lead qualification system to categorize leads accurately, ensuring that high-quality MQL leads are seamlessly routed to sales teams while low-quality leads are sent through a self-serve funnel.
The problems Dashly addresses include long response times, wasted sales resources on low-quality leads, and the manual effort of lead qualification and data entry into CRM systems. By automatically scoring and qualifying leads, Dashly minimizes delays and ensures high-value leads are prioritized. Additionally, its AI-optimized email sequences achieve exceptional open and conversion rates, boosting lead engagement and reducing no-show appointments.
With features like automated CRM data transfer, live chat integration, and predictive analytics, Dashly empowers businesses to optimize their sales processes. By centralizing communication and automating lead nurturing, it frees up valuable time for sales teams and enhances revenue generation. The platform’s predictive accuracy of 98.3% for client revenue forecasts and its efficiency in automating lead engagement make it a standout option for companies seeking operational excellence.
Zoho Bookings: Comprehensive Scheduling Solution
Zoho Bookings stands out with its extensive appointment capabilities, which include customer management, payment processing, and seamless calendar integration. Perfect for organizations requiring more than just fundamental planning, Zoho Bookings also adapts efficiently to satisfy the needs of large corporations functioning in various regions. This flexibility ensures that Zoho can handle the varied performance, customization, and support requirements of multinational clients. The platform is set to introduce new integrated features for billing, revenue management, and financial services, further enhancing its utility. With a free tier and a professional tier starting at $62 per month, Zoho Bookings is a cost-effective solution. Additionally, Zoho maintains strict data privacy and security, ensuring user information is protected.
Setmore: Simple and Easy-to-Use Scheduling
Setmore excels in delivering simplicity and efficiency. It automates the scheduling process, minimizing manual input and reducing errors, which is essential for small enterprise owners who need to concentrate on core activities. Time-saving features such as appointment reminders and 24/7 online booking offer convenience for both enterprises and their clients. Additionally, its integration capabilities with popular apps enhance its functionality, making it a versatile choice for service-based businesses. By centralizing client information and appointment history, Setmore also improves customer relationship management, ultimately contributing to higher customer satisfaction and reduced no-shows.
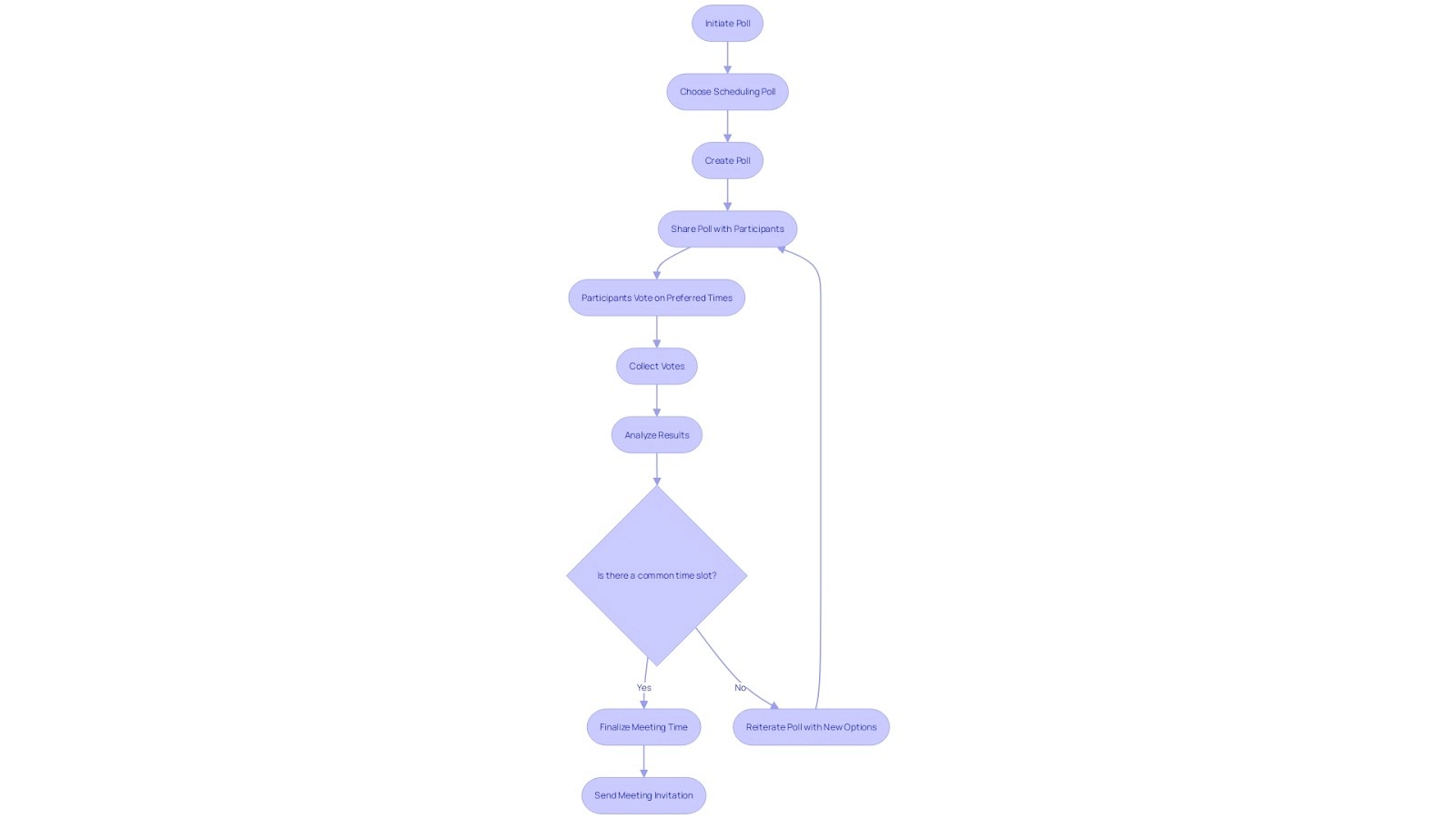
Cal.com: Powerful Meeting Scheduler with Additional Tools
Cal.com stands out in the realm of organizing group meetings and events with its intuitive polling feature, enabling participants to vote on their preferred times. This functionality ensures that coordinating schedules among multiple attendees is both efficient and democratic. The polling mechanism addresses the common challenge of aligning everyone's availability, especially when the number of participants increases. This is crucial as new research highlights that the likelihood of arranging a successful meeting decreases significantly with more than five attendees. Moreover, Cal.com’s approach eliminates the need for follow-up meetings and minimizes misunderstandings, fostering a more collaborative and productive environment. This tool is crucial in the current digital era, where efficient planning can greatly influence organizational productivity and team collaboration.

Acuity Scheduling: Ideal for Small Businesses
Acuity Scheduling stands out with its sleek and professional interface, complemented by features like custom branding, client management, and invoicing. This software is particularly beneficial for small enterprises aiming to refine their client interactions with a polished scheduling system. With the capability to automate reminders, it significantly decreases no-shows and improves client satisfaction. Additionally, Acuity's 24/7 availability guarantees that clients can schedule appointments even outside of regular operating hours, offering extra convenience. Its capabilities in managing multiple staff members and services, along with centralizing client information and appointment history, bolster its effectiveness in better customer relationship management and streamlined operations. This makes Acuity Scheduling a versatile and efficient tool for organizations of varying sizes.
RevenueHero: Enhancing Buyer Experience
RevenueHero excels in enhancing the buyer experience through robust lead capture and efficient appointment scheduling features. Created with an emphasis on client involvement and conversion, RevenueHero guarantees smooth interactions that promote growth. By centralizing client information and appointment history, it aids in better relationship management, a crucial aspect for increasing client satisfaction. Moreover, its customization and flexibility allow organizations to tailor the platform to meet specific needs, including managing multiple staff members and services. The integration of mobile accessibility further empowers business owners and customers to manage appointments on the go, making it a versatile resource in today's fast-paced environment. This optimized approach not only improves operational efficiency but also maximizes the potential for high ROI by building strong relationships with high-ticket client prospects.

Microsoft Bookings: Suitable for Simple Scheduling Needs
Microsoft Bookings stands out as a practical choice for users already integrated into the Microsoft ecosystem. Leveraging its seamless integration with Office 365, it offers straightforward scheduling capabilities that are easy to use and manage. For teams using Microsoft applications such as Teams, OneDrive, and Planner, Bookings offers a centralized solution that improves collaboration and efficiency.
The demand for tools that enable real-time notifications and easy access from various devices is increasing. Microsoft Bookings meets these needs by offering a unified platform that allows teams to manage appointments and schedules without navigating multiple systems. This is especially advantageous for companies that need effective and unified planning solutions.
The global reach of Microsoft Office, with over 1.2 billion users, underscores its dominance in the productivity software market. The extensive integration capabilities of Microsoft Bookings with other Office 365 applications make it a robust choice for teams aiming to simplify their planning processes. Companies such as Amadeus and Bayer have already experienced substantial productivity enhancements by adopting Microsoft 365 resources, including Bookings, to improve their operations.
Furthermore, the positive feedback from users of Windows 365, who have reported better availability, stability, and performance, reflects the overall reliability and effectiveness of Microsoft's ecosystem. By incorporating Bookings into their workflow, teams can benefit from the same high standards of performance and user experience.
In summary, Microsoft Bookings provides a comprehensive and user-friendly arrangement solution that is well-suited for teams deeply embedded in the Microsoft ecosystem. Its connection with Office 365 applications guarantees a smooth and effective planning experience, making it an appealing choice for organizations seeking to enhance their time management and teamwork initiatives.
Choosing the Right Scheduling Software for Your Needs
Choosing the appropriate planning instrument involves several key considerations. Budget is crucial, as many platforms offer tiered pricing structures that cater to different needs. For instance, Cal.com provides a competitive starting plan at $0 per month, which is ideal for individuals and small businesses. Evaluating the specific features required is another important factor. Tools like eBookers offer robust scheduling capabilities, including automated reminders, 24/7 availability, and seamless integration with other systems, such as Selligent CRM, which enhances customer relationship management.
Ease of use should not be overlooked. A user-friendly interface, like the one provided by Schedule, ensures that managing schedules is straightforward and efficient, reducing the learning curve for your team. Additionally, it's essential to assess the integration capabilities with your existing tools to maintain a smooth workflow.
Testing a few options through free trials can help you make an informed decision. These trials allow you to evaluate the platform's features, technical support, and overall usability without financial commitment. For example, LMS platforms offer free trials ranging from 1 to 30 days, providing full access to their features, which is advantageous for evaluating their suitability with your goals.
Ultimately, the chosen scheduling software should align with your business goals, enhance operational efficiency, and contribute to overall customer satisfaction.

Conclusion
Evaluating alternatives to Chili Piper reveals a variety of scheduling tools that can better meet the specific needs of different businesses. Options like Dashly provide advanced AI-based features that automate 90% of the scheduling process, increase email open rates, and accurately forecast meeting and revenue metrics. These benefits make Dashly a strong contender for organizations looking to optimize sales efficiency. Other platforms, like Cal.com and Acuity Scheduling, offer budget-friendly and customizable options, but Dashly’s ability to streamline lead management and ensure high-quality engagement sets it apart.
Choosing the right scheduling software is crucial for enhancing operational efficiency and boosting customer satisfaction. By incorporating AI-driven solutions like Dashly, businesses can minimize administrative burdens and focus on revenue-driving activities. Ultimately, selecting a platform that aligns with your business objectives can lead to better productivity and customer engagement, making scheduling software an invaluable asset. If you're looking for automation tools, check out our guide on Zapier Alternatives.

Tatev
Content Manager at Qonversion
Tatev creates content that helps mobile app developers optimize their subscription strategies.




