With the iOS 15 release only 2 weeks away, let’s check what we already know about it. Apple’s release will bring us more than 250 new features. Some of these updates influence the way developers communicate with users via notifications and product pages, but the big change that’s coming is under the hood. Apple will allow developers to get the unedited attribution of mobile marketing campaigns.
In this article, we cover new features that will have an impact on subscription apps, and we dive deep into the SKAdNetwork.
Push Notifications Summary
iOS 15 delivers tools to keep users focused, and protect them from unnecessary distractions. Users will be able to set a notifications summary, and thereby choose when and which alerts they see.
Notifications will appear based on a schedule user set. There are two selected collections by default – at 8 am and at 6 pm. There will be an option to set up to 12 different summaries at any time each day. Users can select which notifications they want to see in each list ordered by priority, with the most relevant messages at the top.

Users will see your notification only when they want to – when they’re ready to focus on your message. This isn’t a default iOS 15 feature, but don’t ignore it. Use it to deliver helpful information with your notifications, and use nontime-critical alerts when possible. If you’d like to use notifications to win lapsed customers, read this article.
Push notifications themselves are redesigned in the new release, and include larger app icons to make them easier to identify. It seems that now is the time to double-check how appealing your icon is in bigger size.

In-app events
With iOS 15, app owners are introduced to new ways to engage with existing and new users. Competitions, live streams, premieres, and challenges within your app will appear in the special widget on the App Store on iOS. Users will see all events related to installed apps and can share them with others.
There’s already a real-world example of such a widget: Tik-Tok has already tested this brand-new tool.

In-app events will appear on your product page, in search results, recommendations, and in editorial curated App Store selections.

App Store Connect will be the primary place for managing in-app events. To create an event, you will need to choose the format and corresponding badge (challenge, competition, live event, major update, new season, etc.), then enter clear metadata and additional info.
You will be able to publish up to 5 events at one time. Apple also recommends you feature an activity that’s out of the ordinary, and we agree with this statement. A few BIG events will perform much better than daily activities that lose their appeal due to their frequency. The data will be available in the App Analytics section.
Find a complete guide to in-app events here.
A/B testing
Apple provides the option of comparing different app creatives and checking their performance. This can be very valuable in improving your subscription app’s performance.
What you can test:
- app icons
- screenshots
- app previews

What is already known about the App Store A/B testing feature:
- You can compare up to 3 options (A, B, and C).
- You can track the performance of each asset by impressions and conversion rate.
- Apple checks each creative asset, but new app version release is not required.
- You can run App Store A/B testing on a limited amount of traffic.
- A/B testing data is collected for up to 90 days.
More information on App Store A/B testing is available here. And as a reminder, you can perform A/B testing of your paywalls with Qonversion – compare prices, product offers, UIs, and more.
Custom product pages
Custom product pages are another significant update. You can create up to 35 versions of your product page, each customized for different audiences. You can highlight relevant content to different groups of users, use custom promotional texts, screenshots, and app previews. Each of these pages will have its own URL and stats so you can easily define the most successful ones.

Which metrics will be available for each page:
- impressions
- downloads
- conversion rate
- average proceeds per paying user
- retention rate
iOS 15 SKAdNetwork update
After the iOS 15 release, developers and marketing measurement platforms (like Appsflyer, Adjust, Kochava, Branch, etc) will be able to receive SKAdNetwork install validation postbacks and attribute marketing campaigns on their own.

To understand how SKAdNetwork update influences campaign measurement and budget allocation, let’s analyze how things used to work, how they will function from now on, and why it’s a major change for advertisers.
Just a reminder: with iOS 14.5+, app owners need to receive the user’s permission through the ATT to track them or access their device’s advertising identifier. If the user didn’t give a consent via the ATT prompt, advertisers can only use SKAdNetwork as a tool to track marketing conversions. It shows how a particular advertising campaign led to an install without device-level identification. More details of how it works are here.
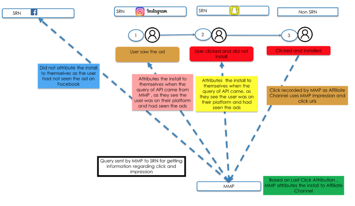
Marketing attribution before iOS 14.5 (and for those who agreed with ATT prompt)
The process would look like the following:- Each user has an IDFA, a unique random iPhone ID that is assigned to the device.
- For instance, you run a campaign on Instagram.
- A user clicks on the ad. Facebook’s advertising engine saves this user’s IDFA, so it knows that this specific user clicked on the ad.
- After clicking the ad, the user installs the app. Facebook’s advertising SDK installed in that app reads the device’s IDFA and reports it back to Facebook.
- Facebook matches this user with install to the one who clicked on the ad and shows install in the report.
- Let’s imagine you run several campaigns via different SAN networks, Facebook and Google. What if the user clicked both ads and installed the app? In this case, most probably you will see this install in both networks’ reports as they do not perform any deduplication with other networks.
- This is where MMP can help. Appsflyer / Adjust / Branch records the in-app event and sends this device-level data to Google and Facebook. If there is a match for both networks, MMP attributes the install to the network with the last click and gives credit to another network for assisting the install.

How marketing attribution works with SKAdNetwork after iOS 14.5
- If the user denied tracking for an app via the ATT prompt, the IDFA is not available.
- A user clicks on the ad on Instagram and is forwarded to the App Store to install the app.
- Facebook SDK that is installed within the app sends this data to Apple’s SKAdNetwork.
- SKAdNetwork sends a postback to Facebook that the advertising campaign resulted in an install. There is no data on a specific user, just the fact that a particular advertising campaign led to an install.
- Facebook sends information about these postbacks to MMP in aggregated form. MMP does not receive individual postbacks for installs and conversion values under SKAdNetwork.

And this is where the problem is.
You receive the final information about installs and conversion values from SAN Facebook / Google. But you can’t be sure whether a network caused an install or not. Google and Facebook put that postback data through their attribution algorithms and then report only the results. The way Facebook and Google SKAdNetwork models work makes it impossible to compare the performance of all campaigns and ad networks. The data is inconsistent.
This means that you cannot allocate the appropriate monthly ad budgets based on accurate data about your spending.
This is a problem for all advertisers. As expected, this has caused iOS marketing spending to decrease by about one-fifth since March.
How marketing attribution works with SKAdNetwork after iOS15 release
Postbacks were sent only to the ad networks and then forwarded to the advertiser or MMP. This changes with iOS 15.
Developers and MMPs will be able to receive raw postbacks. Self-attributed networks will still aggregate the data, but from now on, we will have the opportunity to validate if that data is accurate and make sure that there is no bias towards any ad network.
Although we still don’t have an opportunity to see user-level attribution, we can audit how marketing dollars perform across networks.

Mobile marketers still have an extensive list of requirements for Apple, like increasing the number of SKAN campaign IDs (now it is limited to 100), having web-to-app attribution, and organic conversion reporting. But access to raw postbacks is already a step towards transparency of marketing spending. Thank you, Apple.
How to receive copies of winning install-validation postbacks
To receive copies of raw postbacks for your app, add the NSAdvertisingAttributionReportEndpoint key in your app’s Info.plist, and configure your server to receive postbacks. You can find the full guide here.If you find this post useful or have any questions, we’d love to hear from you! Join our community in Slack to discuss analytics insights, tips and tricks, and growth tools.

Kate
ex. Head of Marketing at Qonversion
Kate led marketing at Qonversion, building the brand and community around subscription app monetization.




